2.15. Growing green guests
Key Takeaways 2.14
In a nutshell
Ask your visitors what they want.
See what your competitors are doing and get inspired.
Think about how you can nudge your visitors into more sustainable behaviour.
Consider your guests
What do you need to know and do to retain your current guests? What do you need to do to stand out from your competitors? How can you bring your guests along with you on your journey and help nudge them into more sustainable choices?
A survey can help you understand customers better and work out how best to adapt to what they want. Here is a sample questionnaire you can use or adapt.
Guest survey
| 1. What does the term ‘sustainability’ mean to you? |
| 2. What does the term ‘regenerative tourism’ mean to you? |
| 3. On a scale of 1 – 10, how concerned are you about environmental issues? |
| 4. On a scale of 1 – 10, how concerned are you about social and societal issues? |
| 5. What specific environmental or social issues do you care deeply about? |
| 6. On a scale of 1 – 10, how much do you consider environmental product claims when shopping? |
| 7. What brands do you consider to be particularly environmentally or ethically responsible? |
| 8. Would you boycott a brand if you considered it to be harmful to the environment or unethical (i.e. poor working conditions, slave labour, tax avoidance, etc)? |
| 9. On a scale of 1 – 10, where would you place (our product x) in terms of sustainability? |
| 10. What would you like us to do differently? |
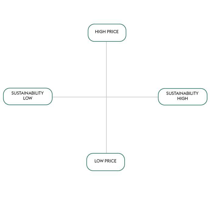
Competitor review
When it comes to looking after your guests, it pays to understand who your competition is and what they’re offering.
The Competitor Market Map is a highly effective and very flexible way to establish clarity and strategic authority when looking at any market.
This example can be used to monitor your sustainability credentials against your competition, alongside whether they provide a premium or mass market brand or service. It also ensures that you can take corrective action if a competitor takes an initiative that renders your marketing claims weak or even no longer true.
For this exercise, we are using a vertical axis based on price and a horizontal axis based on sustainability credentials.
Place your company plus your competitors on the grid, in each case assessing whether they are higher or lower than you on each attribute.
Use the results to identify where you currently sit in your market and compare this situation with where you would like to be.
Then take action to make any necessary changes.
Photo by: VisitBritain/VisitEngland

Competitor Market Map (Source: The Sustainable Business Book, Duncan & Duncan)
A nudge in the right direction
So-called ‘Nudge Theory’ comes from a branch of economic and social theory called Behavioural Economics. In simple terms, it tries to work out why people do things even though they may sometimes appear irrational. The authors Thaler & Sunstein wrote a book about this, called Nudge, and the UK government even set up a nudge unit.
To give an example, a simple sign saying that unless you place this card on your bed in the morning, we will not replace your sheets makes the default ‘do nothing’ option both the easiest for the customer and best for the environment. No action required.
If you work through all the ways in which your business interacts with your customers, you can then consider how you can gently nudge them into behaviour that is best for sustainability – before, during and, even after their visit.
Here are some questions to get you started.
Finding regenerative tourism nudges
Awareness - website/marketing materials
Do you showcase local culture and environmental initiatives (in addition to scenic highlights)? ⬜
Do you provide resources about local customs, culture and language? ⬜
Do you share stories of successful community-led tourism projects and positive customer impacts? ⬜
Do you feature real encounters between customers and local communities? ⬜
Do you emphasise the destination’s conservation efforts and unique ecosystems? ⬜
Planning
Do you provide information prior to arrival on sustainable transportation options? ⬜
Do you actively highlight and promote local responsible businesses?
⬜
Do you share seasonal visitation recommendations to try and prevent over-tourism?
⬜
Booking
Do you have a fair pricing policy?
⬜
Do you offer discounts for customers arriving via sustainable transportation?
⬜
Do you include a mechanism that allows customers to easily contribute to local conservation projects when booking?
⬜
Do you provide incentives for low-season bookings?
⬜
Do you offer guests the option to forego housekeeping and/or room cleaning? ⬜
Do you recommend that guests use sustainable transport alternatives? ⬜
Are guests encouraged to borrow or rent bicycles from you? ⬜
Do you promote access to electric vehicle charging? ⬜
Do you offer guests experiences that support your community? ⬜
Do you clearly state that your tap water is safe to drink? ⬜
Do you actively promote your vegetarian and vegan food options? ⬜
Do you actively promote dishes and drinks that are seasonal and include local produce? ⬜
Do you link any charity donations to certain dishes on the menu? ⬜
Do you place non-dairy options alongside milk? ⬜
Do you avoid serving drinks with straws and mixing sticks? ⬜
Do you show carbon data on your menu? ⬜
Do you offer guests an opportunity to compensate their emissions through a tree planting or carbon offsetting scheme? ⬜
Do you encourage customers to share their stories about your conservation and community projects?
⬜
Do you encourage continued connections between customers and local projects supported?
⬜
Do you provide updates on conservation progress and community initiatives?
⬜
Do you actively recommend other properties and/or destinations that promote regenerative tourism? ⬜
Regenerative Tourism Nudges.pdf
Download this list of our suggested regenerative tourism nudges to review with staff or other stakeholders to see how your business can grow greener guests one nudge at a time.
Case Study for 2.14.
Laverock Law: A case study in growing green guests
Taking their guests on the sustainability journey along with them creates a sense of connection - a connection that has Laverock Law guests returning year after year. And with around 50% of guests returning for future visits, it is clear that the connection between the team at Laverock Law and their guests is a strong one.
Photo by: VisitBritain/Diensen Pamben
Location: Lowick, England

bottom page nav
previous section
next section
